手机版
English
学校主站
网站首页
学院概况
学院简介
基本职责
工作机制
政策制度
国家政策
学校政策
学分制度
双创教育
双创讲座
双创导师
双创实训实践
大创项目
双创孵化基地
成果展示
校友展示
下载中心
大创项目下载
获奖证书下载
其他材料下载
学院动态
通知公告
新闻动态
媒体报道
首页
学院动态
通知公告
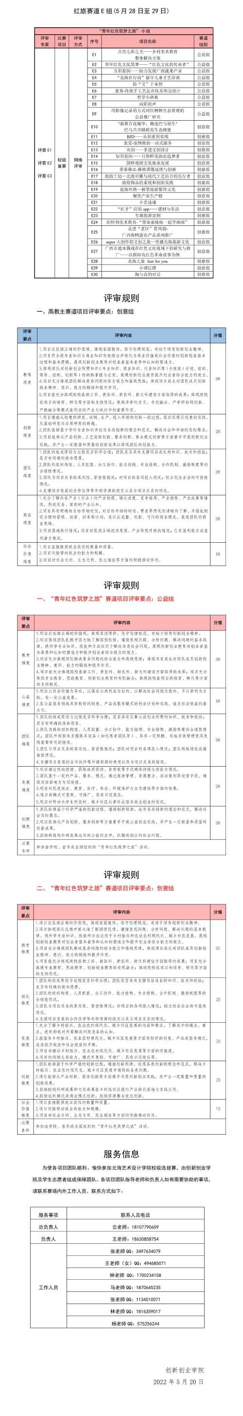
北艺创新〔2022〕8号北海艺术设计学院第八届“互联网+”大赛校级复赛入围名单公示与参赛通知
责编: 林慧君
发布时间:2022-05-20
浏览量:
1667
上一篇:
北艺创新〔2022〕9号关于公布2022年大学生创新创业训练计划
下一篇:
北艺创新〔2022〕7号关于调整教学质量保障委员会创新创业学院分委员会的通知