手机版
English
学校主站
网站首页
招生信息
招生公告
招生计划
历年录取情况
历年分数线
考生须知
院系介绍
学校概况
毕业生就业网
联系我们
招生信息
招生公告
招生计划
历年录取情况
历年分数线
考生须知
首页
招生信息
招生公告
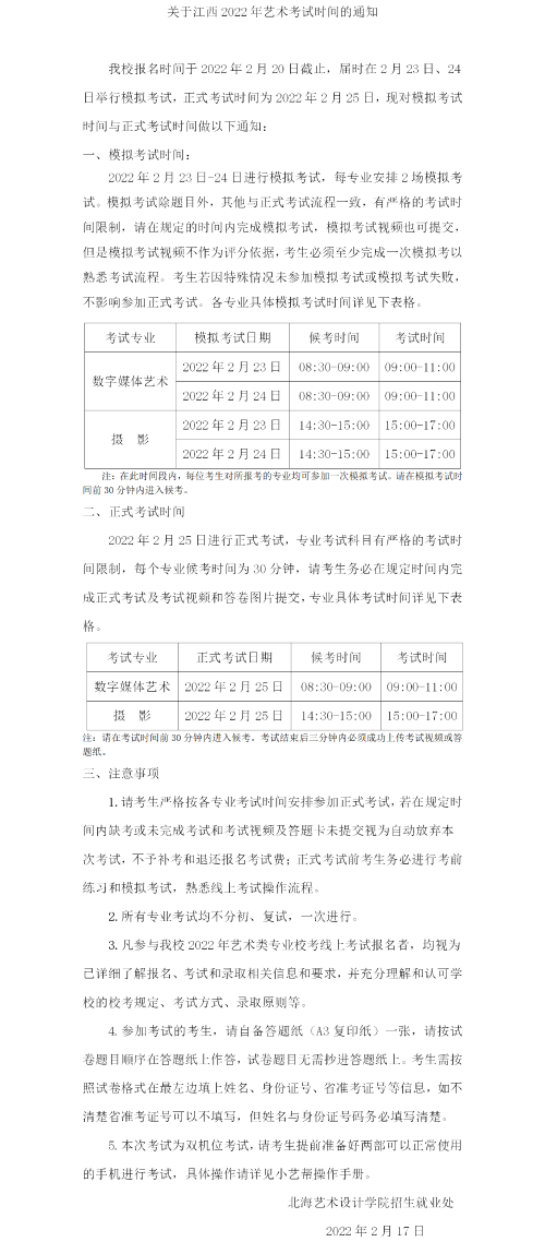
关于江西2022年艺术校考时间的通知
发布时间:2022-02-17
浏览量:
546
上一篇:
北海艺术设计学院2022年艺术类专业 校考结果查询及复核办法
下一篇:
小艺帮3.0及小艺帮助手用户操作手册(考试)